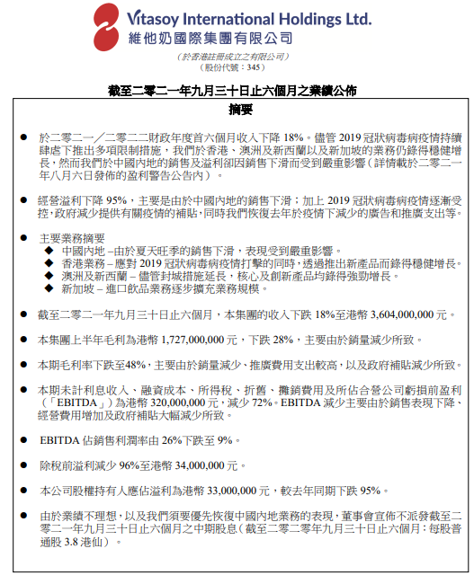
每日精品咖啡文化杂志饮品界网近日维他奶国际集团有限公司发布2021/2022财年报告,报告中显示在2021年4月1日-2021年9月30日间,6个月之间公司营业收入比同期下跌18.28%,而净利润比同期暴跌95%!财报一出,网友表示:一点都不意外。
出现如此大幅度的跌幅,其主要原因是大陆市场销售下滑所导致。据悉从1994年进入中国内地市场并不断建设生产厂房后,成为了维他奶公司最为倚重的市场,占比高达60%,其中电商行业所带来盈利就占公司总盈利的10%以上。但是在2021年7月1日该公司员工在袭警后自缢身亡,公司发表悼念信并表示慰问后,遭到了各大经销商与网友们的抵制。
不当言论事件发酵后,部分超商、网商等都进行了下架处理,多位艺人公司也表示终止代言合约。维他奶股价也持续下滑,一日蒸发高达10亿港元,曾经的港股牛股从高位腰斩,跌去了60%,市值仅剩180亿港元。事情发生的时间正是销售旺季,该公司刚推出燕麦、气泡柠檬茶产品,并升级了无糖柠檬茶包装及新增锡兰红茶口味柠檬茶,这让无疑是对新旧产品的销售都造成了严重的影响。
维他奶公司在事件发生后连续发出三份声明和信件澄清,指发布内部通告的员工措辞不当,以及未经授权私自撰写和发布,并慰问受伤警员。事件虽得以平息,部分商家也开始恢复上架,同时公司也给出了非常大的优惠活动帮助内地销售的恢复,但由于已经过了夏季的销售旺季、大家对该公司好感度下滑以及未能普及到北方市场,销售量依旧没有得到有效的恢复。
而经销商“退群”维他产品的时间段,市场上的竞争品牌也不断往上冲,市面上出现了更多品牌的豆奶、植物奶、柠檬茶等供消费者选择。产业分析师表示,维他奶国际经营问题不止于此,更主要的问题是公司在国内的市场集中在南方地区,尤其珠三角地区,北方的渗透率低。而其他国际/国内包装饮品品牌也不断推出柠檬茶且包装更有吸引力,这次的下架事件也为这些品牌加快了整个内地市场的渗透速度。同时分析师还表示,由于制作豆奶、柠檬茶的原料不断在上涨,加上维他奶公司的产品包装更新慢,想要在内地市场恢复盈利,最快也需要3年的时间。图片来源:网络
免责声明:本文部分图片来源网络,网站部分内容如图片、我们会尊重原作版权注明出处,但因数量庞大,会有个别图文未来得及注明,请见谅。若原作者有任何争议均可与网站联系处理,一旦核实我们将立即纠正,由“饮品界网”整理编辑,转载请注明,本文意在传播咖啡文化,若侵权请告知删除,谢谢~!




免责声明:本文部分图片来源网络,网站部分内容如图片、我们会尊重原作版权注明出处,但因数量庞大,会有个别图文未来得及注明,请见谅。若原作者有任何争议均可与网站联系处理,一旦核实我们将立即纠正,由“饮品界网”整理编辑,转载请注明,本文意在传播咖啡文化,若侵权请告知删除,谢谢~!
